許多系統需要可靠的非易失性存儲,對于這些系統,可選擇EEPROM存儲器技術。EEPROM技術具有穩定可靠的架構,供應商較多,并且經過了多年的改進。EEPROM器件可用于各種工業標準串行總線,包括I2C?、SPI、Microwire和UNI/O總線。其中,I2C總線在單片機和其他芯片組中具有廣泛的硬件支持,并且信號傳遞方式簡單,可采用極小的硅片有效實現,因此占據了非易失性存儲器市場約70%的份額。但是,I2C總線拓撲要依賴于阻值合適的上拉電阻才能實現穩定可靠的通信。電阻值選擇錯誤不僅會造成電能浪費,還可能導致總線狀態和傳輸過程由于噪聲、溫度變化、工作電壓變化以及器件間的制造差異而出錯。
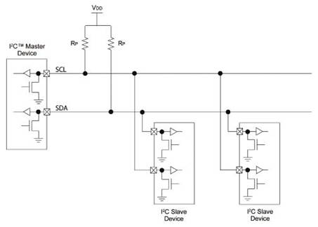
I2C是二線同步總線,使用總線主器件SCL線上產生的信號作為時鐘。SDA線用于雙向數據傳輸。當時鐘處于特定狀態時可修改數據線,以指示傳輸的開始和停止,從而避免使用更多的線。I2C總線以集電極開路輸出為基礎,其中,器件可通過接地晶體管拉低線的電平,如圖1所示。這樣便可輕松對總線控制進行仲裁,從而在一條數據線上實現雙向通信以及多主器件支持。如圖1所示,每條線都有一個外部電阻連接至Vdd,該電阻可在釋放總線或總線空閑時拉高線的電平。

圖1 I2C?總線拓撲
確定上拉電阻值(Rp)時需要考慮三個因素:
· 電源電壓(Vdd)
· 總線總電容(CBUS)
· 高電平總輸入電流(IIH)
以下面的條件為例計算理想的上拉電阻值:
· 電源電壓(Vdd)為5V
· 時鐘頻率為400kHz
· 總線電容為100pF
電源電壓(Vdd)
I2C規范將低于VIL或低于電源電壓30%的電壓定義為邏輯低電平,同樣,將高于VIH或高于電源電壓70%的電壓定義為邏輯高電平,如圖2所示。這兩個電平之間的電壓屬于不明確的邏輯電平。實際上,引腳會將該范圍內的電平讀為邏輯高電平或邏輯低電平,但在器件間可能不同,因為溫度、電壓、噪聲源和其他環境因素會影響邏輯電平。

圖2 指定為邏輯高電平和邏輯低電平的電壓電平
電源電壓限制了可允許總線拉低的最小Rp值。過強的上拉會阻止器件充分拉低線的電平,導致無法確保邏輯低電平能被檢測到。這是由上拉電阻與接地晶體管的導通電阻之間形成的分壓器產生的,如圖3所示。通常不會指定晶體管的導通電阻。相反,會給定使晶體管上的電壓降低于輸出邏輯低電壓電平(VOL)的最大灌電流(IOL)。使用歐姆定律得出公式1。
- 1
- 2
- 3
- 總3頁
來源:互聯網
http:m.x5a5.com/news/36225.htm

























