作為一種既環保又節能的解決方案,LED照明在汽車、家庭、辦公樓、酒店、機場和路燈等廣泛的應用場合找到了自己的用武之地。但它的大規模商用除了還要克服成本障礙以外,還需要解決調光閃爍、散熱、色彩均勻性等技術難題。此外,對清潔能源的關注和太陽能電池板成本的下降,也帶動了當前業內的太陽能商用熱潮。為了幫助讀者更快更好地把握這一商機,本刊特別邀請到了Linear電源專家Tony Armstrong來分享他的獨到見解。
問:采用PWM或模擬調光時,如何消除LED的光閃爍現象?
答:面對高功率、高亮度LED普及率的日益提高,電子照明設計師必須提供高效、準確和簡單的LED驅動解決方案。由于高功率照明燈(如汽車前照燈或大型LCD顯示器背光源)實現了與商用化串聯LED陣列的互換性,因而使得此項任務變得更加困難。
傳統上,利用準確的電流來驅動高功率LED串與實現簡單性和高效率這兩者之間是相抵觸的,通常需要采用某種效率低下的線性穩壓器方案或更加精細復雜的多IC開關穩壓器配置。此外,確保每個LED具有均勻的亮度且不產生任何閃爍也成為了主要的設計障礙。
人們普遍接受的LED亮度控制方法有兩種,即模擬調光和PWM數字調光。當采用模擬調光時,LED電流的調節范圍在某個最大值至該最大值的約10%之間(10:1調光范圍)。由于LED的色譜與電流有關,因此這種方法并不適合于某些應用。然而,PWM數字調光方式則是以某種快至足以掩蓋視覺閃爍的速率(通常高于100kHz)在零電流和最大LED電流之間進行切換。該占空比改變了有效平均電流,從而實現了高達3000:1的調光范圍(僅受限于最小占空比)。由于LED電流要么處于最大值,要么被關斷,所以該方法還具有能夠避免發生LED色偏的優點,而在采用模擬調光時這種LED色偏現象是很常見的。
問:大功率LED照明的散熱問題應該如何解決?
答:兩種用量最大、功率最高的LED照明應用是大屏幕LCD TV顯示器的背面照明和汽車前照燈。您不妨看看Lexus(雷克薩斯)、Audi(奧迪)、甚至GM(通用)公司的Cadillac Escalade所使用的標準LED汽車前照燈。所有這些汽車的總體照明結構均很相似。每個汽車前照燈包括5種專為各種照明要求而優化的LED供電光束,包括:近光燈、遠光燈、轉彎輔助燈、晝間行駛燈和轉向信號指示燈。
標準LED照明光束通常將需要35W至50W的供電功率。這或許看似不是很多的功率;然而,LED提供的亮度卻達到了HID鹵素燈的10倍,因此LED的光輸出就相當于500W的鹵素燈。遠光燈所需的功率一般與標準照明光束相同或略為高一點,而轉彎輔助燈、晝間行駛燈和轉向信號指示燈所需的功率則較低。不過,該總體汽車前照燈會消耗200W以上的電能,因而有可能產生重大的熱功率耗散問題。這確實不是什么好事,因為隨著工作溫度的升高,LED的光輸出和工作壽命將迅速降低。
處理該散熱問題方法有很多種。一種是增加大量的散熱器以把熱量從照明燈移走。然而,這會產生另一組問題,包括因為散熱材料的使用而導致的成本和重量的增加。解決這一問題最有效的方法是采用一個具極高效率的驅動器(效率>93%) 來最大限度地減少LED驅動電路的熱耗散。這并不像聽起來那么困難,原因是一個50W的遠光燈通常可由14個串聯的1A LED組成。由于整個溫度范圍內的正向電壓降約為每個LED 4V,因此升壓轉換器LED驅動器拓撲結構能夠以93%的效率將12V的標稱電池電壓提升至剛好超過56V。這使得僅需耗散3.5W的功率,對于該功率耗散值,在安裝了LED汽車前照燈的印刷電路板內布設低等級的銅散熱器便可輕松地滿足要求。
問:用太陽能電池板采集來的電能對蓄電池進行充電時,關鍵的設計挑戰有哪些?
答:作為在商業和住宅環境中均具實用性的一種發電方法而言,太陽能電池板已經被人們所廣泛接受。然而,盡管在技術方面取得了進步,太陽能電池板的造價仍然很昂貴。這種高昂的成本有很大部分來自于電池板本身,這里,電池板的尺寸 (因而也包括其成本) 將隨著所需輸出功率的增加而增加。因此,為了造就外形尺寸最小、成本效益性最佳的解決方案,最大限度地提升電池板性能是很重要的。
一般而言,太陽能電池板所獲取的能量用于給電池充電,電池的儲能反過來將在沒有陽光照射的情況下為終端應用電路的操作提供支持。如欲實現太陽能電池充電器的最佳設計,則必需對太陽能電池板的特性有所了解。首先,由于具有很大的結合區,因此太陽能電池板會發生泄漏,在黑暗條件下電池將通過電池板放電。而且,每塊太陽能電池板都擁有一個具最大功率點的特征IV曲線,所以,當負載特性與電池板特性不相匹配時,能量提取將有所減少。理想的情況是:電池板將在最大功率點上被持續加載,以充分地利用可用的太陽能,并由此最大限度地縮減電池板成本。
一般情況下,可以采用一個與電池板相串聯的肖特基二極管來解決電池板的泄漏問題。反向泄漏被減小至一個很低的數值;然而,肖特基二極管的正向電壓降 (它在高電流條件下會消耗大量的功率) 仍然會造成能量損失。因此,需要采用昂貴的散熱器和精細的布局來把肖特基二極管保持于低溫狀態。解決該功率耗散問題的一種更加有效方法是用一個基于MOSFET的理想二極管來替代肖特基二極管。這將把正向電壓降減小到低至20mV,從而顯著地減少功耗,同時降低散熱布局的復雜性、外形尺寸和成本。幸運的是,由于已經有一些IC供應商制造出了具有這種規格的理想二極管 (比如:由凌力爾特公司提供的LTC4412),因此上述目標得以輕松實現。
不過,有兩個問題依然存在,即:“至滿充電電池的浮動電壓控制”和“在最佳發電點給電池板加載”。這些問題常常可以通過采用一個開關模式充電器和一個高效率降壓型穩壓器來加以解決。
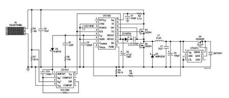
凌力爾特已經開發出了這樣一款電路,它由LTC1625 No RESNSE(無檢測電阻器)同步降壓型控制器、LTC1541微功率運算放大器、比較器和基準、以及LTC4412理想二極管組成。下面給出了該電路以供參考:
圖1中的電路被置于太陽能電池板和電池之間,用于調節電池浮動電壓。基于LTC1541的附加控制環路強制充電器在最大電池板功率點上運作。這種效率的提升縮減了所需的電池板尺寸,因而降低了總體解決方案的成本。當電池板峰值電源電壓和電池電壓之間存在失配時,這款電路的重要優點表現得尤為突出。

圖1:峰值功率跟蹤降壓充電器最大限度地提高了效率
問:Linear提供了哪些獨特的解決方案來解決以上設計挑戰?
答:為了滿足LED驅動以及太陽能電池板電池充電器的設計需要,凌力爾特提供了各種各樣的產品。LT3595、LT3518和LT3755便是其中一些產品。
此類產品和LED驅動器IC的一個實例是凌力爾特的LT3595降壓模式LED驅動器,它具有16個單獨的通道,每個通道能夠從高達45V的輸入來驅動一個由多達10個50mA LED所組成的LED串。每個通道可用于驅動10個串聯LED以提供局部調光。于是,每個LT3595都能夠驅動多達160個50mA白光LED。一臺46英寸LCD TV將需要為每部HDTV配用約10個LT3595。它的16個通道均可以獨立控制,并具有一個能夠提供高達5000:1 PWM調光比的單獨PWM輸入。
每個通道只需要一個纖巧的片式電感器和一個甚至更加小巧的陶瓷輸出電容器。所需的其他元件僅為單個輸入電容器和電流設定電阻器 (圖2)。所有16個通道的箝位二極管、電源開關和具補償功能的控制邏輯電路都被壓縮在LT3595的相對較小56引腳、5mm x 9mm QFN封裝之內。

圖2:一個從45V輸入來驅動160個白光LED的16通道LED驅動器。PWM調光比為5000:1
大多數電池供電型便攜式產品均具有一個或多個顯示屏,用于向用戶傳遞圖形信息。然而,TFT-LCD顯示屏 (甚至OLED屏) 的供電需要系統設計師給予特別的關注。為了實現TFT-LCD屏的正確供電,一個DC/DC轉換器必需要能夠以正確上電和斷電排序來提供三個獨立的輸出電壓,即:AVDD、VON和VOFF。凌力爾特認識到了這一點,并開發出了專門針對該用途的專用單片式DC/DC轉換器。最新推出的一款器件是我們的LT3513。該轉換器具有5個獨立受控的穩壓器,用于提供一個TFT-LCD屏內部所有必要的電源軌。
其降壓型穩壓器能夠為邏輯電源軌輸送高達1.2A的連續輸出電流。可以利用LDO控制器和一個外部NPN MOSFET產生一個較低電壓輔助邏輯電源。一個高功率升壓型轉換器 (ISW = 1.5A)、一個較低功率升壓型轉換器 (ISW = 250mA) 和一個負輸出轉換器 (ISW = 250mA) 提供了三個獨立的輸出電壓,即:LCD屏通常需要的AVDD、VON和VOFF。一個集成高壓側PNP提供了VON信號的延遲接通,而顯示屏保護電路則將在4個輸出中的任一個低于其編程輸出電壓達10%以上時停用VON,從而起到保護TFT-LCD屏的作用。其他特點包括集成肖特基二極管、用于AVDD引腳的PGOOD引腳、輸出斷接以及用于降壓型穩壓器的電感器電流檢測功能。
LT3755/-1是一款60V、高壓側電流檢測DC/DC控制器,專為從一個4.5V至40V的輸入電壓范圍來驅動高電流LED而設計。LT3756/-1采用了相同的設計,但可以從6V至100V的輸入來提供至100V的輸出。這兩款器件的“-1”版本均具備外部同步能力,而標準器件版本則用一個開路LED狀態指示器替代了該引腳的功能。這兩款器件都非常適合于眾多的應用,包括汽車、工業和建筑照明。
對于那些需要高于40V輸入電壓 (比如:48V電源軌) 的應用,LT3756/-1將是優選的解決方案。LT3755/-1和 LT3756/-1均采用一個外部N溝道MOSFET,并能夠從一個12V (標稱值) 輸入來驅動多達14個1A白光LED,從而提供了50W以上的功率。它們內置了一個高壓側電流檢測電路,因而使其能夠在升壓、降壓、降壓-升壓或SEPIC和反激式拓撲結構中使用。LT3755/-1和 LT3756/-1在升壓模式中能提供超過 94% 的效率,從而免除了任何增設外部散熱裝置的需要。一個頻率調節引腳允許用戶在100kHz至1MHz的范圍內設置頻率,因而優化了效率,并最大限度地縮減了外部元件的尺寸和成本。再加上所采用3mm×3mm QFN封裝或耐熱性能增強型MSOP-16E封裝,LT3755/-1和 LT3756/-1提供了一款非常緊湊的高功率LED驅動器解決方案。
LT3755/-1和 LT3756/-1均采用了True Color PWM調光,這種調光方式提供了恒定的LED彩色和高達3000:1的調光范圍。對于不太苛刻的調光要求,可采用CTRL引腳來提供一個10:1的模擬調光范圍。其固定頻率、電流模式架構在一個很寬的電源電壓和輸出電壓范圍內實現了穩定的操作性能。一個參考于地電壓的FB引腳用作多個LED保護功能電路的輸入,從而使轉換器能夠起一個恒定電壓源的作用。 ■
來源:與非網
http:m.x5a5.com/news/2009-7/200972716610.html
