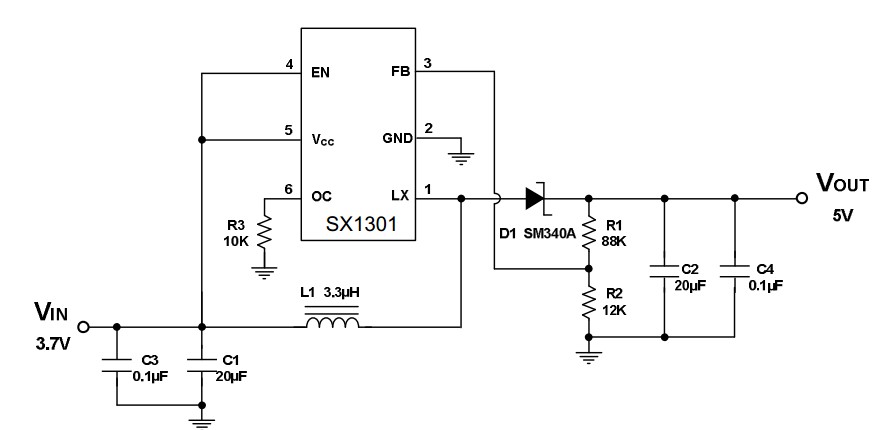
SX1301是一款小封裝(SOT23-6)、CC(恒流)模式的PWM升壓IC,適用于鋰電池(3~4.2V)輸出5V,1A的移動電源應用。SX1301輸入電壓范圍可由最低2.6伏特到最高6伏特,輸出電壓3.3--20V可調整且內部MOS輸出開關電流可高達2A,封裝為SOT23-6,工作頻率為1MHZ,可以搭配3.3uh小型貼片電感,減少成品體積,非常適合于數碼便攜產品電池供電,3G網絡產品,數碼相機,LCD液晶屏背光電路,太陽能照明路燈,網絡通訊等產品的電壓轉換。

SX1301內置過溫保護,關斷保護,欠壓保護,過流保護,并可以外接電阻調整最大電流值。
|
SX1301典型應用 | ||
|
應用 |
電流 |
效率 |
|
3V升5v |
1A |
86% |
|
5v升7.4v |
400MA |
92% |
|
5V升12v |
200MA |
90% |