高性能音頻放大器的設計準則與技巧
現在許多傳統高功率音訊放大器的每通道輸出功率在100瓦以上,并且大多采用分離式的電路組件。因此,為了確保輸出的穩定性和音效,工程師通常需要花很大精力對高傳真音訊放大器進行匹配和調節。
本文以美國國家半導體的音訊驅動器LME49810為例進行說明,該組件可提供200V的峰峰值輸出電壓擺幅,并可驅動不同類型的輸出級,適合高階消費和專業級音訊應用,包括主動錄音室監視器、超重低音揚聲器、音訊/視訊接收器、商用擴音系統、非原廠音響、專業級混音器,分布式音訊和吉他放大器等。此外,也適用于各類高電壓及低失真要求的產業用音訊系統。可為音訊系統提供更精簡的設計,協助設計人員更容易的開發出高性能音訊系統,實現更高的穩定性和一致性,大幅減少系統研發和生產時的分離式組件匹配及調節工作。
設計技巧
采用美國國家半導體的音訊驅動器來設計高質量音訊系統的方法有很多。以下為設計建議。
輸入級:輸入級設計是放大器最關鍵的一環。透過來自反饋的訊號進行相減,輸入級會產生一個誤差訊號,然后把這個誤差訊號驅動到輸出。該誤差訊號通常很小,足以為放大器提供足夠的線性度。
LME49810是一款雙極輸入放大器,其輸入阻抗的匹配性相當重要。受來自正輸入埠和負輸入埠的偏置電流的影響,輸入阻抗的失配會導致輸入偏移電壓。該輸入偏移電壓將按照死循環增益放大。當然,LME49810的輸入偏置電流很低,對于一般的應用來說,出現在輸出的偏移電壓可以忽略。

圖1:輸入級和反饋應用示意圖
一般來說,通常采用的的音訊輸入設計有兩種:交流或直流耦合輸入。交流耦合輸入的優點是來自前置放大器、濾波器級或編譯碼器級的放大器輸入直流偏移一般都是零,且無需在放大器中加入任何的直流伺服電路來防止直流故障。而直流耦合輸入的優點則是無需使用大尺寸和昂貴的交流耦合電容;不會出現由交流耦合電容所產生的低頻失真;可減輕交流耦合RC網絡的噪聲。
負反饋系數:功率放大器的負反饋設置可為系統帶來較高的穩定性和線性度。當放大器在高頻工作時會出現相位位移,而較大的負反饋系數可減輕在高頻時的不穩定性和振蕩。在分離放大器系統中,高反饋系數將會引起很差的瞬態響應或高頻不穩定性。然而,LME49810擁有一個較高的開環增益,因此它的死循環增益誤差和電源紋波抑制會較小,可以最大化電路中的負反饋,因而提高系統的線性度。通常,建議采用30dB至40dB的電壓增益。

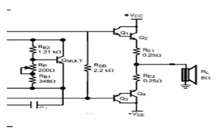
圖2:輸出偏置電路結構
補償:放大器的補償是用來調節開環增益和相位性能,以便當反饋被關閉時能把系統穩定下來。一般來說,要獲得較高的穩定性補償越大越好。可是,補償越大,音訊芯片的頻寬和壓擺率就越低,而較低的壓擺率會使系統產生出較柔和的音訊特性,相反較高的壓擺率則可產生較清晰和真實的音訊特性。LME49810的密勒補償是透過在‘Comp’和‘BiasM’接腳之間加插一個電容來實現的,最適合的電容取值范圍是10p到100p。此外,補償電容的等效串聯電阻(ESR)應較低,以避免電容的等效串聯電阻引發潛在零點。在一般情況下,采用陶瓷電容要比采用電解電容的效果更好。
靜音:MUTE接腳是由流進的電流量所控制。從50uA到100uA為‘PLAY’模式,而低于50uA的為‘MUTE’模式。建議不要讓流進MUTE接腳的電流超出200uA。
輸出偏置:LME49810有兩個用來設定偏置的專用接腳(BIASP和BIASM),可以提供一定的輸出偏置電流。可變電阻器Rpot可用來調節輸出級的偏置電流,將Rpot+ R b1的電阻降低可以提高偏置電壓。倍增器QMULT用來補償偏置電壓以防止雙極輸出晶體管出現熱漂移。QMULT必須與輸出晶體管連接在相同的散熱器上。
輸出晶體管:音訊功率放大器中最常見的輸出級是圖3所示的射極跟隨器。它通常都被稱為雙射極跟隨器或達林頓管。其中第一個跟隨器會作為輸出級的驅動器。

圖3:輸出射級跟隨器■
